Migrace Jiry nemusí být noční můrou.
V Easy Softwareu chápeme výzvy a rizika, kterým čelí společnosti během migrace. Proto nabízíme migraci dat Jira core jako součást přechodu platformy z Jira na Easy8. V následujícím článku vysvětlíme celý proces, abyste přesně věděli, co očekávat.

Migrace Jira v třech krocích
Proces migrace z Jiry do Easy8 je rozdělen do tří částí:
1. Migrace výčtů
Nejprve se setkáme s vaším zástupcem organizace a zkontrolujeme strukturu dat a objemy dat, které budou migrovány. Pomocí našeho speciálního implementačního protokolu odhadneme dobu celé operace a namapujeme vaše požadavky.
Poté se zabýváme .ZIP exportním souborem Jiry dodaným zákazníkem a importujeme základní výčty. V počáteční fázi sestavujeme seznamy stavů, priorit, trackerů, skupin, rolí a problémů.
Obr. 1 - Proces exportu souboru Jira poskytnutý zákazníkem a import výčtů.
2. Mezilehlá konfigurace a přizpůsobení
V této fázi se srovnávají primární výčty (např. Stavy úkolů, Typy, Priority atd.) mezi oběma systémy a upravují se prvky, které nelze hladce migrovat kvůli jejich odlišné povaze (jako je tok práce, oprávnění rolí atd.). Kromě toho nabízíme služby přizpůsobení a konfigurace uživatelských profilů, filtrů a nástěnek podle potřeby.

Obr. 2 - Mapa mezilehlé konfigurace a přizpůsobení.
3. Import dat
Po předkonfiguraci, přizpůsobení a otestování systému můžeme pokračovat v migraci dat, jako jsou uživatelé, projekty, úkoly, strávený čas atd. Tento proces lze opakovat, pokud je to nutné, začínaje testovací migrací dat. Po představení výsledků migrujeme produkční data a aktivujeme uživatelské účty.

Obr. 3 - Krok migrace dat
Testování uživatelů
Po dokončení migrace přichází na řadu důkladné testování uživatelů. Zákazník začíná pracovat ve svém přizpůsobeném prostředí s reálnými daty a poskytuje zpětnou vazbu, zda vše funguje tak, jak je zvyklý.
Pokud ne, zpětná vazba je postupně začleněna do nastavení systému našimi konzultanty, aby se zajistilo, že je vše dobře naladěno a připraveno k práci!
Migrace s osobním přístupem
Profesionální konzultanti společnosti Easy Software poskytují organizacím personalizovanou pomoc během migrace z Jiry do Easy8. Konzultant bude úzce spolupracovat s organizací, aby porozuměl jejím konkrétním potřebám a požadavkům, stejně jako jejímu stávajícímu nastavení Jiry.
Během procesu konzultant poskytne praktickou podporu a vedení, aby zajistil hladký a bezproblémový přechod na Easy8. Pomůže s úkoly, jako je migrace dat, přizpůsobení, konfigurace a školení, aby se zajistilo, že organizace bude schopna plně využít všech funkcí a výhod Easy8.

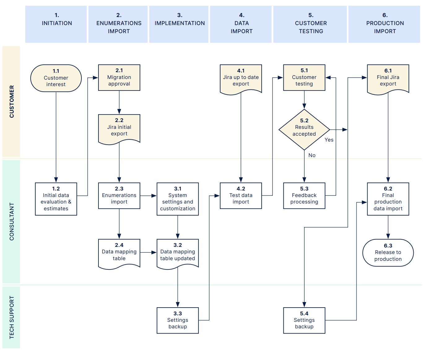
Obr. 4 - Mapa procesu migrace
Zeptejte se nás na vše, co potřebujete vědět o migraci vašich dat
Pokud uvažujete o migraci, vyzýváme vás, abyste nás oslovili a zeptali se nás na vše, co chcete vědět o procesu. Naším cílem je poskytnout vám informace a podporu, kterou potřebujete k tomu, abyste učinili informované rozhodnutí a dosáhli úspěšného výsledku.
Neváhejte nás kontaktovat ještě dnes a začněte svou migrační cestu s jistotou!
Související články
Zastavuje vás Jira ve vašich nástrojích pro řízení projektů? Zde je článek s rozšířenými nástroji Easy8.

Ultimátní upgrade Redmine? Snadné.
Získejte všechny výkonné nástroje pro dokonalé plánování, řízení a kontrolu projektů v jednom softwaru.
